到九月份了,又是一个开学季,一些要上大学的同学们做好了迎接大学生活的准备了吗?相信有些同学报考了3D打印相关的专业。作为一项新兴的先进制造技术,3D打印已经从技术研发转向产业化应用,充分体现了信息网络技术与先进材料技术、数字制造技术的密切结合。世界工业强国已将3D打印作为未来产业发展新的增长点加以培育,制定了推动3D打印发展的国家战略和具体推动措施。我国正在促进产业提质增效升级,亟需包括3D打印在内的先进技术来改造提升传统产业。2015年,《国家增材制造产业发展推进计划(2015~2016年)》以及《中国制造2025》相继出台,充分说明了3D打印对于我国经济社会发展的重要性,也彰显了我国发展3D打印产业的决心。目前,我国3D打印技术水平有了较快提升,而专业人才的缺乏却制约了产业进一步发展、壮大。
一、我国3D打印行业发展概况
自2011年以来,我国3D产业进入了高速发展期。2012年的市场规模尚不足10亿元,而到2014年就已超过40亿元,增长幅度远远领先于世界其他国家,如表1所示。
.jpg)
图12012~2018年中国3D打印市场规模及增长趋势
数据来源:世界3D打印技术产业协会
从市场规模和发展阶段来看,中国3D打印尚处于产业发展的初级阶段,但是市场潜力巨大。据世界3D打印技术产业协会最新的调研报告估测,2014年~2018年我国3D打印产业的市场规模年均复合增长率将高达43.4%,到2018年市场规模有望突破200亿元,届时我国或将取代美国成为全球最大的3D打印市场。
从技术专利方面来看,我国3D打印技术专利申请数量逐年增长,目前以10%的份额,占据世界第三的位置。此外,我国积极与国际知名企业开展合作,引进吸收国外先进技术,使我国3D打印整机生产的技术水平获得大幅提升。国内部分企业已实现了一定程度的产业化,且部分便携式桌面3d打印机的价格已具备国际竞争力,成功进入了欧美市场。
经过十几年的发展,我国3D打印技术取得了显著进步,应用领域不断拓展,市场规模快速增长。但是与发达国家相比,我国的3D打印产业仍处于起步阶段,尚未实现工业及个人消费领域大规模推广,整个行业的进一步发展、壮大还面临着产业基础薄弱,应用范围受限等诸多挑战。总体来说,我国3D打印发展仍存在市场规模较小、打印材料受限、商业模式传统、专业人才缺乏、版权界定模糊等问题。南极熊3D打印网还专门成立了3D打印人才招聘专栏,每天上千人。
二、3D打印行业人才需求分析
随着我国3D打印应用市场逐渐拓展,市场需求不断释放,越来越多的企业愿意投入更多的资金和人力从事3D打印的相关研发工作,也有很多的3D打印厂商在政策的扶持下得到孵化。与3D打印产业发展相比,3D打印专业人才的培养尚处于萌芽状态,整个行业人才缺口巨大,无法提供强有力的人才支撑。
(一)行业企业发展状况
2012年10月,中国3D打印技术产业联盟成立。2014年国家出台政策支持3D发展以来,国内的中游产品制造商纷纷涉足下游服务业务或者涉足上游的材料制造业务。我国的3D打印产业进入融合发展阶段。
随着国家对3D打印产业支持力度的加大,我国3D打印企业获得了迅速发展。国内从事3D打印技术研发、设备制造、应用服务的企业越来越多,企业规模逐渐增大,市场竞争力不断增强,如表1所示。例如太尔时代、南京宝岩等在桌面级3D打印机市场都具有很强的桌面级打印机制造能力。
.jpg)
国内部分3D打印行业企业及其主营业务
资料来源:海通证券研究所 据有关机构预测,我国3D打印市场规模2016年有望突破100亿元,这让3D打印的相关企业受到资本的热捧。2014年1月,太尔时代获得美国都福集团全资子公司都福投资有限公司数千万元的战略投资,进一步推动了太尔时代在3D打印领域的布局。
此外,青岛奥德莱三维打印有限公司等也先后获得了较大数额的投资。
(二)行业人才需求分析
由于3D打印行业的快速发展和广阔的市场前景,越来越多的企业开始涉足其中,相应的企业对3D打印专业人才的需求也越来越旺盛。据有关机构统计,目前我国3D打印行业的专业人才缺口超过千万,制造行业对3D应用人才需求最大,缺口约为800万人,且需求还在不断攀升。
3D打印的技术特点决定了3D打印行业对综合性人才的特殊性要求。如3D打印的技术研究和材料开发所需的是主要来自国内的技术实验室及其团队和高校培养的硕、博士研究生等的高层次专业技术人才;3D打印设备的研发生产所需的是更多涉及机械加工制造领域的人才;3D打印应用服务则需要具备一定的工业设计、计算机软件编程等能力的技术应用人才,这些人才主要来自普通高等院校和职业院校,如图2所示。
.jpg)
我国3D打印行业专业人才培养链
通过检索相关企业的招聘信息,并结合相关专业知识,我国3D打印行业企业所需人才按企业所处的行业层次可以分为三种类型:一是上游技术和材料研发企业所需的3D打印技术研究、材料开发人才;二是中游设备生产商所需的3D打印机生产研发人才;三是下游服务商所需的3D打印机营销、售后服务以及3D打印服务等方面的技术应用人才。这三类人才所需掌握的技术技能,如表2所示,3D打印行业的人才需求类型及所需的技术技能。
.jpg)
三、我国3D打印专业职业教育现状分析
随着3D打印行业的迅猛发展,要实现我国3D打印行业及相关本土企业的进一步发展、壮大,高技能人才和熟练技工等专业人才队伍的支撑必不可少。职业教育顺应3D打印行业的发展趋势和新的要求,积极探索3D打印专业人才培养模式、加强专业建设,取得显著成效,向社会输送一批批合格的专业人才。
(一)专业设置情况
随着3D打印行业的快速发展,3D打印相关专业已成为市场热门专业,并且种类繁多。目前国内中职和高职院校都已开3D打印类相关专业。根据最新修订的《普通高等学校高等职业教育(专科)专业目录(2015年)》,部分专业设有“3D打印”、“增材制造技术”方向,如机械制造与自动化专业(增材制造技术方向)、航空材料精密成型技术专业(航空产品3D打印)等;而根据2010年修订的《中等职业学校专业目录》中,并未显示相关命名的专业。不过,随着3D打印专业人才的需求越来越多,部分中职院校已经设置了相关专业。

2015年我国职业院校开设3D打印相关专业一览
数据来源:根据各职业院校网站公开资料整理。
从院校数量和招生数据来看,我国职业教育领域的3D打印专业建设尚处于起步阶段,开设院校偏少,且大多是最近几年才开始招生,人才培养规模偏小,专业设置不完善。
(二)人才培养分析
职业教育人才培养涉及培养目标、课程体系、实践教学、师资队伍建设等多方面,本文主要调研上述7所职业院校,从培养目标、课程设置、实验实训、校企合作和师资队伍建设等五个方面对我国职业院校3D打印类相关专业的人才培养现状进行分析。
1.培养目标
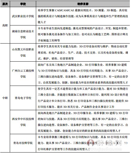
结合3D打印人才所需具备的职业能力,目前职业院校3D打印专业主要是面向3D打印设备制造、生产企业及3D打印应用企业,培养德、智、体、美全面发展,掌握3D建模与3D打印的知识与技能,具备3D打印技术应用能力,能够从事3D打印产品设计、3D测量与逆向造型、3D打印设备操作、维护与管理等工作的高素质、高技能应用型人才。当然,各职业院校会根据地方产业发展特色不同而对学生掌握的技术技能有一定的规定与要求。较为典型的如广州白云工商技师学院开设的3D打印技术专业,该专业主要培养的是面向广东及珠三角地区产品制造企业、3D打印服务业的人才。
.jpg)
7所职业院校3D打印专业的人才培养目标
数据来源:根据各职业院校网站公开资料整理。
2.课程设置
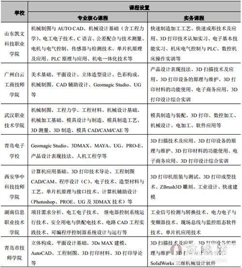
课程是教育教学质量与特色的基石和保证,是学校教育、教学活动的核心。3D打印专业的课程设置应充分体现3D打印产业发展的特点,确保培养出来的学生能适应3D打印企业的相关要求。目前,我国职业院校的3D打印相关专业课程主要分为专业核心课程和专业实践课程两个模块。其中,专业核心课程主要以突出培养专业核心能力为目标,兼顾综合能力的延伸与扩展,包括机械制图、计算机辅助设计、工程力学、机械设计基础、机械加工基础、模具设计与制造、模具制造工艺、3D测量、3D制造、模具CAD/CAM/CAE等课程;专业实践课程包括3D扫描技术及应用、3D打印设备的原理与维护、3D打印设计综合实训等课程。
.jpg)
我国职业院校的3D打印专业课程设置一览
数据来源:根据各职业院校网站公开资料整理。
3.实验实训
为了提高3D打印专业人才的实践能力,我国各职业院校纷纷建设3D打印实验实训室,如青岛职业技术学院与肥猫3D网和青岛市动漫创意产业协会共同建设“3D打印实训室”。然而,由于3D打印专业教学软件需要支付较大的成本,有些职业院校仅仅是在原有的实训室基础上购置3D打印的相关设备供实训教学,导致部分实验实训设施难以发挥实验或实训的作用。
我国职业院校3D打印专业实训室配备情况
资料来源:根据各职业院校网站公开资料整理。
4.校企合作
校企合作,可以让学生在校所学与企业实践有机结合,让学校和企业的设备、技术实现优势互补、资源共享,以切实提高育人的针对性和实效性,提高技能型人才的培养质量。通过调查上述7所职业院校的校企合作状况发现,我国职业院校3D打印及相关专业基本上都会与相关企业合作,合作方式主要有一般性合作、订单培养,如表7所示。然而,由于3D打印专业刚刚兴起,人才培养也处在起步阶段,校企合作的深度有待进一步加强。
.jpg)
我国职业院校的3D打印专业合作企业情况
资料来源:根据各职业院校网站公开资料整理。
5.师资队伍
“双师型”教师培养是职业教育中师资队伍建设的重要组成部分。能否拥有一批高素质、高水平的“双师型”教师队伍,关系着我国职业教育的发展水平。目前,我国开设3D打印专业院校的师资水平参差不齐,多半是来自传统机械制造或者相关专业领域的教师,受过正规3D打印专业教育的师资较少。来自于行业企业的教师,虽具备较为丰富的实践经验,但是专业理论知识往往不足。“双师型”教师普及率普遍不高,专业师资队伍建设较为滞后,尤其缺乏既具备丰富的理论知识又具有实践经验的教师。

我国职业院校的3D打印专业教师配备情况
资料来源:根据各学校官网的资料整理
四、对我国3D打印专业职业教育发展的建议
全球3D打印市场规模已经呈几何级增长态势,我国3D打印产业也迈入发展加速期,但是我国职业教育在3D打印人才培养方面尚处于探索阶段,整体水平不高,在服务产业发展方面存在着诸多问题。因此,要使职业教育真正为产业发展服务,为3D打印产业提供智力支撑,我国3D打印专业职业教育必须要加速发展、改革、创新,以培养大量的、高素质的3D打印技术应用人才。
(一)加强政府引导,促进职教发展
我国3D打印专业职业教育处于起步阶段,专业设置以及人才培养目标、内容、方法与途径等都还在探索之中。要提升我国3D打印专业职业教育水平,政府尤其是教育主管部门需要发挥统筹规划作用,加强宏观引导与支持。
教育主管部门应尽快将3D打印及相关专业纳入职业教育专业体系,鼓励、引导有实力的职业院校开设3D打印专业,并在政策、资金等方面予以支持,以推动职业教育为3D打印产业的发展培养技术应用型人才。在3D打印产业集聚程度较高、发展水平较高的地区,政府有关部门可借鉴、参考“政产学研”的方式,探索由政府、行业、企业、学校四方联动的人才培养模式,并切实鼓励相关企业参与职业教育3D打印专业的建设,促进校企深入合作。
(二)强化顶层设计,优化培养目标
目前,我国3D打印专业职业教育存在培养目标不明确的问题,部分职业院校贪大求全,把学生培养目标定位为可以服务整个3D打印产业体系的“全才”。对此,相关职业院校在3D打印专业建设过程中,需要做好顶层规划,使人才培养与所在区域的3D打印产业发展相衔接。因此,相关职业院校需要开展广泛而深入的调研,了解当地3D打印技术开发、应用的主要领域和发展趋势,以确定专业具体发展方向;了解3D打印企业内各岗位的技术技能要求,以确定专业课程和教学内容;了解当前和预测未来企业对该专业高技能人才的需求,以确定本专业办学规模和发展方向。只有对这些种种情况做好科学的调研论证,才能做出科学、正确的决策,制定更加明确的人才培养目标,避免专业建设的同质化。
(三)改革培养方案,优化课程体系
根据行业企业对3D打印专业人才的技术技能要求,结合自身实际情况,相关职业院校要不断调整、完善3D打印人才培养方案,制定具体化、特色化的人才培养规格和科学化的人才培养计划,优化人才培养过程,着重培养、锻炼、提升学生的应用性操作能力。3D打印专业相关课程体系的建设不能简单地叠加计算机或者机械加工制造的课程,而要改革、创新课程设置的结构形式,保证课程体系结构的完整性和各类课程比例的合理性,着力保障实践类课程的学时,并促进相关课程之间的相互融通。
(四)适应市场发展,深化校企合作
加强并深化校企合作是职业教育适应行业、企业发展需求的重要一环。在德国职业教育中,实训基地是企业在学校中的“工厂”,通过将企业完整的生产或运营过程进行最大限度的真实模拟,将学校实训基地建成企业的生产基地、技能考核场所、双师素质锻造地与科技创新的平台。借鉴德国职业教育发展的相关经验,在开展3D打印专业技术应用型人才培养过程中,职业院校需加强与行业企业的合作,探索创新校企合作机制,推进校企合作在人才培养模式改革、实训实习基地建设、专业教师培训等多个方面深入发展。
(五)提升师资水平,打造双师队伍
教师是学校的主体,加强师资队伍建设是提高学校教学质量和办学水平的关键。我国3D打印专业职业教育的师资力量还较为薄弱,需要着力提升。由此,职业院校可探索建立青年教师导师制度,制订并实施青年教师行业管理部门或企业实践计划;引进具有国际或国内工程背景、擅长3D打印研发、生产、服务的高水平的专业人才;强化校企共建师资队伍,最大限度地运用当地人力资源优势,丰富职业教育师资类型,促进职业教育教师的可持续发展;以学校师资为主,以企业培训师和社会外聘师资为辅,打造专兼结合的师资体系。